MoneyTree

UX/UI Design | Mobile App | Financial Tech

This project explores how we can help young professionals and students stay consistent with their financial goals. The solution combines adaptive AI coaching with gamified motivation to create sustainable budgeting habits.

Design Process

1

User interviews and competitive analysis

Research

2

Define

Problem identification and user personas

3

Design

Wireframing and high-fidelity mockups

4

Test

Usability testing and iterations

About

Designing an intuitive onboarding experience that helps users set and achieve their financial goals

MoneyTree is a personal finance application designed to help users achieve their financial goals through AI-powered guidance and intuitive goal tracking.

Problem

Many people struggle to stay motivated and consistent with their financial goals due to lack of personalized guidance and overwhelming interfaces.

User Research

I conducted a user survey to better understand pain points.

Key Findings

54%

Don't use a structured tracking system

71 %

Struggle with motivation and consistency

65%

Feel overwhelmed or don't know where to start

How Might We?

Primary Challenge

How might we help people stay consistent with their financial goals through personalized coaching & motivation?

Simplifying Complexity

How might we make budgeting less overwhelming with AI-guided steps?

Building Habits

How might we encourage long-term habits through gamification & social support?

How the Design Addresses Each Challenge

  • Providing personalized, adaptive coaching

  • Breaking down goals into manageable steps

  • Making progress engaging through gamification

Adaptive AI Coaching

• Goal-specific onboarding questions

• Customizable AI guidance frequency

• Progress tracking and encouragement

Gamification & Rewards

• Visual progress tracking

• Achievement-based motivation

• Consistent interaction patterns

Guided Steps

• Step-by-step onboarding process

• Clear visual progress indicators

• Simplified decision making

Solution

A streamlined onboarding process that personalizes the experience based on user goals and preferred guidance frequency.

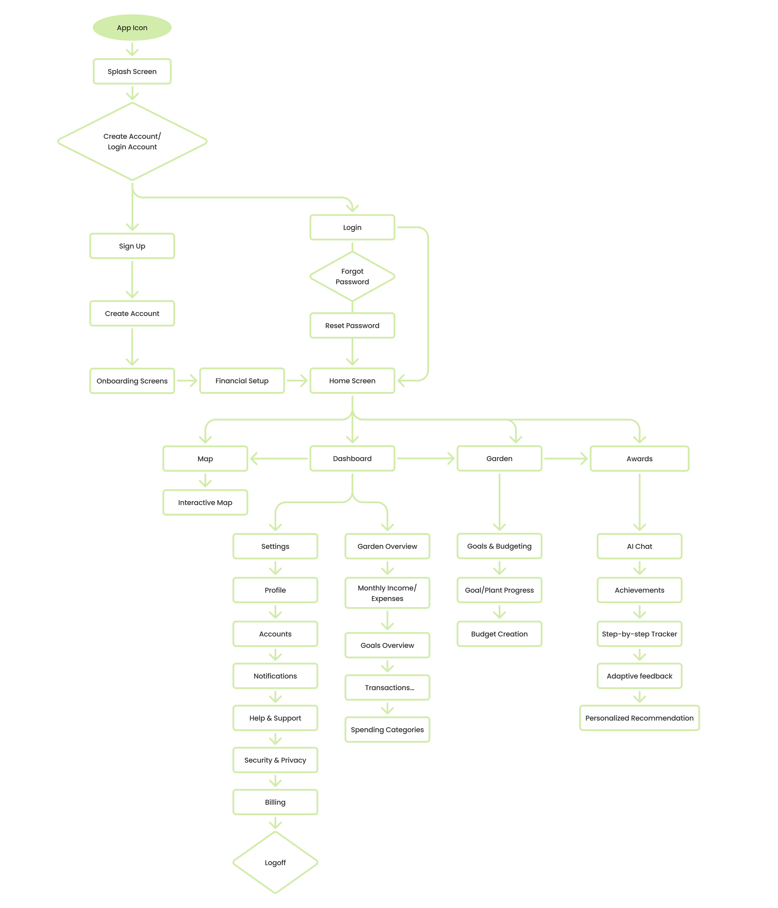
App Map

Low-fi Wireframes

Style Guide

Reflection & Next Steps

Through this case study, I reframed a broad life coaching idea into a focused financial goal tracker. Research insights directly shaped the app’s features, ensuring it tackles real user pain points.

Next steps:

  • Usability testing with prototype

  • Iterating on dashboard and social motivation features

Next Up

Designing HomeEase: An Accessible Housing Search Experience

Designed an accessibility-first housing search experience, defining a core decision moment and building an MVP, user flows, and design system to support confident housing decisions.